2 Speed Motor Starter

2 Speeds 1 Direction 3 Phase Motor Power And Control Diagrams Electrical Circuit Diagram Basic Electrical Wiring Circuit Diagram

2 Speeds 1 Direction 3 Phase Motor Power And Control Diagrams Electrical Circuit Diagram Basic Electrical Wiring Circuit Diagram

2 Speeds 1 Direction 3 Phase Motor Power And Control Diagrams Electrical Circuit Diagram Circuit Diagram Electrical Wiring Colours

2 Speeds 1 Direction 3 Phase Motor Power And Control Diagrams Electrical Circuit Diagram Circuit Diagram Electrical Wiring Colours

Pin On Electrical Technology

Pin On Electrical Technology

Two Speeds Two Directions Multispeed 3 Phase Motor Power Control Diagrams Electrical Circuit Diagram Electrical Diagram Technology

Two Speeds Two Directions Multispeed 3 Phase Motor Power Control Diagrams Electrical Circuit Diagram Electrical Diagram Technology

2 Speeds 2 Directions Multispeed 3 Phase Motor Power Diagram Electrical Circuit Diagram Power Directions

2 Speeds 2 Directions Multispeed 3 Phase Motor Power Diagram Electrical Circuit Diagram Power Directions

Two Speeds Two Directions Multispeed 3 Phase Motor Power Control Diagrams Electrical Circuit Diagram Electrical Diagram Circuit Diagram

Two Speeds Two Directions Multispeed 3 Phase Motor Power Control Diagrams Electrical Circuit Diagram Electrical Diagram Circuit Diagram

Two Speeds Two Directions Multispeed 3 Phase Motor Power Control Diagrams Electrical Circuit Diagram Electrical Diagram Circuit Diagram

1 2 size motor voltage catalog number two separate windings 3 phase constant hp.

2 speed motor starter. And can i not just run it straight without a contactor. Full voltage two speed two winding type corrosion resistant gray epoxy powder coated inside outside copper free aluminum material nema 2 size 3 phase s ul 50 ul 698 ul 877 ul 1203 csa c22 2 approval 15 hp power rating 3 x 3. Wiring diagram for two speed moto explained.

They are electrically interlocked only. In order to protect the motor from such a huge amount of currents we use a starter that limits the initial current for a short duration at startup once the motor attains a certain speed the normal power supply to the motor is resumed. Consequent pole style starters consist of two 3 pole starters as pictured in figure 4 and an additional 2 pole shorting contactor not shown all on a common baseplate horizontally mounted.

Change fuses and it takes off. Dahlender winding like subscribe and don t skip the ads. Please explain to me.

Starter type 2 speed 2 winding reset dimensions size fig. Power and control circuit for 3 phase two speed motor. 2 contactors burned out in one day but nothing wrong with motor.

Siemens nema control 30 cut sheet73333 old milton parkway alpharetta ga 30005. Does a 2 speed motor have to have a mechanically interlocked starter. Current transformers used with size 1 overload relay blocks.

Siemens industry catalog low voltage controls and distribution nema general purpose controls nema control two speed starters class 30. I have a piece of packing equipment screw packer that is continual blowing the 480v fuse s that feed the panel. Page 3 5 siemens industry inc.

Pin On Electric

Pin On Electric

Pin On My Saves

Pin On My Saves

What Type Of Starters Used For Three Phase Induction Motors In 2020 Electrical Circuit Diagram Basic Electrical Wiring Circuit Diagram

What Type Of Starters Used For Three Phase Induction Motors In 2020 Electrical Circuit Diagram Basic Electrical Wiring Circuit Diagram

The Different Starters Used For Starting Three Phase Motors Are As Follows 1 Direct On L In 2020 Electrical Circuit Diagram Circuit Diagram Basic Electrical Wiring

The Different Starters Used For Starting Three Phase Motors Are As Follows 1 Direct On L In 2020 Electrical Circuit Diagram Circuit Diagram Basic Electrical Wiring

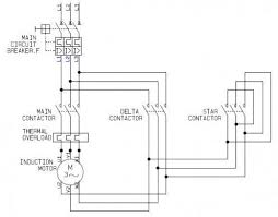
Three Phase Motor Connection Star Delta Y D Reverse Forward With Timer Power Control Diagram Electrical Diagram Electrical Projects Diagram

Three Phase Motor Connection Star Delta Y D Reverse Forward With Timer Power Control Diagram Electrical Diagram Electrical Projects Diagram

Three Phase Motor Connection Star Delta Y D Reverse Forward With Timer Power Control Diagram Electrical Technology Electrical Circuit Diagram Circuit Diagram Diagram

Three Phase Motor Connection Star Delta Y D Reverse Forward With Timer Power Control Diagram Electrical Technology Electrical Circuit Diagram Circuit Diagram Diagram

Pin On Electrical Technology

Pin On Electrical Technology

Pin On Electrical Technology

Pin On Electrical Technology

Star Delta Starter Motor Starting Method Power Control Wiring Electrical Circuit Diagram Electricity Delta Connection

Star Delta Starter Motor Starting Method Power Control Wiring Electrical Circuit Diagram Electricity Delta Connection

Forward And Reverse Motor Starter Wiring Diagram Elec Eng World Electrical Circuit Diagram Circuit Diagram Electrical Diagram

Forward And Reverse Motor Starter Wiring Diagram Elec Eng World Electrical Circuit Diagram Circuit Diagram Electrical Diagram

Starting Capacitor Wiring Diagram With Single Phase Motor Start At Electrical Circuit Diagram Circuit Diagram Capacitors

Starting Capacitor Wiring Diagram With Single Phase Motor Start At Electrical Circuit Diagram Circuit Diagram Capacitors

Star Delta Starter Y D Starter Power Control Wiring Diagram Circuit Diagram Electrical Circuit Diagram Delta Connection

Star Delta Starter Y D Starter Power Control Wiring Diagram Circuit Diagram Electrical Circuit Diagram Delta Connection

Control 3 Phase Motor From More Than Two Buttons Electrical Circuit Diagram Electronics Basics Electrical Projects

Control 3 Phase Motor From More Than Two Buttons Electrical Circuit Diagram Electronics Basics Electrical Projects

Rev For Three Phase Motor Connection Power And Control Diagrams Electrical Circuit Diagram Electrical Projects Electrical Wiring Diagram

Rev For Three Phase Motor Connection Power And Control Diagrams Electrical Circuit Diagram Electrical Projects Electrical Wiring Diagram

Three Phase Motor Connection Star Delta Y D Reverse Forward With Timer Power Control Diagram Electrical Circuit Diagram Circuit Diagram Diagram

Three Phase Motor Connection Star Delta Y D Reverse Forward With Timer Power Control Diagram Electrical Circuit Diagram Circuit Diagram Diagram

Pin On Electrical

Pin On Electrical

Pin On My Saves

Pin On My Saves

Using Star Delta Motor Control With Circuit Diagrams In 2020 Electrical Circuit Diagram Delta Motor

Using Star Delta Motor Control With Circuit Diagrams In 2020 Electrical Circuit Diagram Delta Motor

3

3

Ltlk Motor Starter Wiring Diagram Save Ponent Motor Starter In 2020 Circuit Diagram Electrical Circuit Diagram Electrical Diagram

Ltlk Motor Starter Wiring Diagram Save Ponent Motor Starter In 2020 Circuit Diagram Electrical Circuit Diagram Electrical Diagram

Most Induction Motors Ar Started Directly On Line However Once Terribly Gi Electrical Circuit Diagram Electronic Engineering Electrical Engineering Technology

Most Induction Motors Ar Started Directly On Line However Once Terribly Gi Electrical Circuit Diagram Electronic Engineering Electrical Engineering Technology

Full Voltage Reversing 3 Phase Motor Diagram Electrical Circuit Diagram Circuit Diagram Electronic Engineering

Full Voltage Reversing 3 Phase Motor Diagram Electrical Circuit Diagram Circuit Diagram Electronic Engineering

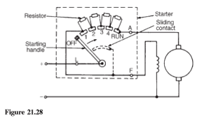
D C Motor Starter If A D C Motor Whose Coil Is Stationary Is Switched On To Its Provide Voltage It S Doubtless That The Fuses Prot Starter Motor Resistors

D C Motor Starter If A D C Motor Whose Coil Is Stationary Is Switched On To Its Provide Voltage It S Doubtless That The Fuses Prot Starter Motor Resistors

Starting Stopping Of 3 Phase Motor From More Than One Electrical Circuit Diagram Electronic Engineering Electrical Engineering

Starting Stopping Of 3 Phase Motor From More Than One Electrical Circuit Diagram Electronic Engineering Electrical Engineering

Source : pinterest.com