180 Volt Dc Motor Controller

90 180 Volt Dc Variable Speed Control W Potentiometer Minarik Mm23001c 000d Motor Speed Controllers Dc Motors Electric Motors Www Surpluscenter Com

90 180 Volt Dc Variable Speed Control W Potentiometer Minarik Mm23001c 000d Motor Speed Controllers Dc Motors Electric Motors Www Surpluscenter Com

Pwm Elektromotor 1 8kw 180v Dc 10a Youtube

Pwm Elektromotor 1 8kw 180v Dc 10a Youtube

12v Ups Battery To 180v Dc Converter For Dc Motor Upto 300w Dc To Dc Voltage Boost Circuit Youtube

12v Ups Battery To 180v Dc Converter For Dc Motor Upto 300w Dc To Dc Voltage Boost Circuit Youtube

Dcmotor180

Dcmotor180

90 180 Volt Dc Motor Speed Controller 11 3304 For Sale Ebay

90 180 Volt Dc Motor Speed Controller 11 3304 For Sale Ebay

Treadmill Motor Speed Controller Circuit Homemade Circuit Projects

Treadmill Motor Speed Controller Circuit Homemade Circuit Projects

Treadmill Motor Speed Controller Circuit Homemade Circuit Projects

My input is 120 volts ac.

180 volt dc motor controller. Variable speed dc motor control brand new world wide electric model wdccont variable speed dc motor controller. If the motor were 180 vdc the input voltage was 220 vac and the motor draw is less than 5 amps 10 amps if the heatsink is purchased and used it stands a chance. This is in the range where power mosfets are the right device choice.

This motion is normally represented by velocity but can also be torque or position. 180 volt motors are typically higher hp items and require 230 volt into the control. Fyi people use igbts for pwm at over 4 000 v.

Baldor dc motor 3hp cdp3603 652 14. I am tying to make a 180 volt dc motor speed controller by using a scr model acmc 60 1 acmc100 1 voltage 220v 600w 10000w. Within the servo motor there is a sensor which reports the status back to the servo drive.

Panel screw mountithis is a dc motor speed controller. 180 vdc is no problem for pwm control. Servo drives work by receiving a command signal from a control system amplifying the signal and then sending the signal to a servo motor to produce motion.

90 180 volt dc reversing pmdc motor controller wwe wdccontrev item number. It designed with a wide adjustment range powerful running and easy to operate. Ac220v 50 60hz dc0v 180v power 120w suitable for any dc motor less than 120w installation.

Answered november 30 2016 author has 2 7k answers and 1 6m answer views. Designed for dc permanent magnet shunt wound and some universal ac dc motors. A wide variety of 180v dc motor controller options are available to you such as dc motor.

Dc Motor Speed Controller Detailed Circuit Diagram Available

Dc Motor Speed Controller Detailed Circuit Diagram Available

Low Cost Dc Motor Controller For Treadmill Youtube

Low Cost Dc Motor Controller For Treadmill Youtube

3 Simple Dc Motor Speed Controller Circuits Explained

3 Simple Dc Motor Speed Controller Circuits Explained

Variable Speed Dc Motor In Machinery Speed Controls For Sale Ebay

Variable Speed Dc Motor In Machinery Speed Controls For Sale Ebay

Leeson 174308 1 8 2hp Scr Dc Speed Control Reversing

Leeson 174308 1 8 2hp Scr Dc Speed Control Reversing

Thyristorized Dc Motor Controllers D C Drive Thyristorized Dc Motor Controllers Manufacturer Mumbai India

Thyristorized Dc Motor Controllers D C Drive Thyristorized Dc Motor Controllers Manufacturer Mumbai India

Dc Drive All Industrial Manufacturers Videos

Dc Drive All Industrial Manufacturers Videos

90 Dc Motor Controller For Sale Ebay

90 Dc Motor Controller For Sale Ebay

Dc Variable Speed Drives Cutting Edge Electrical

Dc Variable Speed Drives Cutting Edge Electrical

Kbic 240 Kb Electronics Dc Drives Galco Industrial Electronics

Kbic 240 Kb Electronics Dc Drives Galco Industrial Electronics

Aussie Home Brewer Mill Motor And Controller Special

Aussie Home Brewer Mill Motor And Controller Special

1 5 Hp Dc Motor To 48v Electric Generator Diy Amazing Idea 2019 Youtube

1 5 Hp Dc Motor To 48v Electric Generator Diy Amazing Idea 2019 Youtube

Scr Motor Speed Controller Demo Using A Dc Treadmill Motor Youtube

Scr Motor Speed Controller Demo Using A Dc Treadmill Motor Youtube

Pin Pa Free Electronics Circuits

Pin Pa Free Electronics Circuits

An Introduction To Brushless Dc Motors Motion Control Blog

An Introduction To Brushless Dc Motors Motion Control Blog

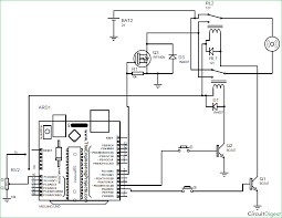
Arduino Dc Motor Speed And Direction Control Using Relays And Mosfet

Arduino Dc Motor Speed And Direction Control Using Relays And Mosfet

Hpm Drive System Setup Jpg 884 649 Elektromobil Elektricheskij Dvigatel Elektromobili

Hpm Drive System Setup Jpg 884 649 Elektromobil Elektricheskij Dvigatel Elektromobili

Dart Controls 125dv Series 1 Hp Dc Motor Speed Control Dart Controls

Dart Controls 125dv Series 1 Hp Dc Motor Speed Control Dart Controls

Https Encrypted Tbn0 Gstatic Com Images Q Tbn And9gcs27a5ovaxmywtq9iaijf3t8hl6przjud1jt0rbowgmiqxinfzh Usqp Cau

Https Encrypted Tbn0 Gstatic Com Images Q Tbn And9gcs27a5ovaxmywtq9iaijf3t8hl6przjud1jt0rbowgmiqxinfzh Usqp Cau

Pin On Electronica

Pin On Electronica

Bldc Motor Control With Arduino Salvaged Hd Motor And Hall Sensors 12 Steps Instructables

Bldc Motor Control With Arduino Salvaged Hd Motor And Hall Sensors 12 Steps Instructables

Model T Ford Forum Using A 12 Volt Battery And Dropping Resistor

Model T Ford Forum Using A 12 Volt Battery And Dropping Resistor

Homemade Powerful 12v 100w Dc Motor Speed Controller Pcbway Youtube Motor Speed Motor Electric Motor

Homemade Powerful 12v 100w Dc Motor Speed Controller Pcbway Youtube Motor Speed Motor Electric Motor

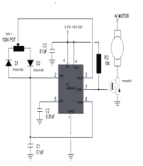
How To Build A Simple Pwm Dc Motor Speed Controller Using Atmega8 Microcontroller Mosfet And Pot Youtube Motor Speed Circuit Diagram Microcontrollers

How To Build A Simple Pwm Dc Motor Speed Controller Using Atmega8 Microcontroller Mosfet And Pot Youtube Motor Speed Circuit Diagram Microcontrollers

Source : pinterest.com