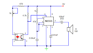
Indicator Buzzer Wiring Diagram

Pin On Bike Trike

Pin On Bike Trike

This Is A Simple 12v Battery Circuit With Indicator Circuit Is A Smart Charger Circuit You Battery Charger Circuit Battery Indicator Automatic Battery Charger

This Is A Simple 12v Battery Circuit With Indicator Circuit Is A Smart Charger Circuit You Battery Charger Circuit Battery Indicator Automatic Battery Charger

A Simple Construction Procedure Of A Motorcycle Electronic 2 Pin Turn Signal Indicator With Beeper Circuit Has Bee Circuit Projects Circuit Electronics Circuit

A Simple Construction Procedure Of A Motorcycle Electronic 2 Pin Turn Signal Indicator With Beeper Circuit Has Bee Circuit Projects Circuit Electronics Circuit

Overflow Detection Circuit Wiring Diagram Image Inside Overflow Detection Circuit Electronics Circuit Circuit Board Design Electronic Circuit Projects

Overflow Detection Circuit Wiring Diagram Image Inside Overflow Detection Circuit Electronics Circuit Circuit Board Design Electronic Circuit Projects

Pin On Inr Wiring Diagram

Pin On Inr Wiring Diagram

Pin On Inr Wiring Diagram

Indicator wiring diagram motorcycle.

Indicator buzzer wiring diagram. A smoke or heat detector can be installed to the existing or new home wiring. Page 1 of 2 wiring in an indicator buzzer. Describe the meaning of the 2 in diagram component s.

Describe the meaning of the c13 in the diagram component q. Before i try and fathom where to put it using a wiring diagram though does anybody know where the most obvious place would be to put it in the indicator circuit. Components required for water level alarm circuit 4 bc547 transistors 6 220 ohm resistors 3 colour leds red green and yellow 1 buzzer 5 9v battery battery clip breadboard water tank overflow alarm circuit the complete circuit diagram for the water overflow alarm project can be found below.

Full parts list below amazon electric section. Now lets turn to the turn signal system used on early cars. This is the standard wiring configuration and is what results in the cross talk between the sets of flashers as you have found.

Describe the meaning of the g w in diagram component r. With wiring diagram motorcycle indicators if you want to secure the incredible images regarding wiring diagram motorcycle indicators click save button to save the shots in your personal computertherere prepared for download if you like and wish to obtain it click save symbol in the post and itll be immediately download in your notebook computer. In our basic wiring diagram a single or multiple heat and smoke detectors are installed in the home by connecting the live line or hot neutral ground and an interconnected wire to the alarm.

The wiring diagram is a bit fuzzy but from what i can make out there is a single indicator warning bulb that connects the left and ride sets of indicators. Posted in problems questions and technical. Or b the vehicle shall be equipped with an operational tell tale for front and rear indicators including any rear indicator on the rearmost of any trailers drawn by the vehicle.

Im going to fit a small 12v buzzer into my indicator circuit to remind me to cancel my indicators. From the mid 50 s thru 1961 cars which did not have semaphores used the stop lights to double as the rear turn indicators. Tell tale a one or more indicators on each side of a vehicle to which indicators are fitted shall be so designed and fitted that the driver when in his seat can readily be aware when it is in operation.

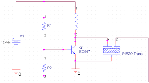
Piezoelectric Transducer Circuit And Its Applications Electronics Circuit Circuit Transducer

Piezoelectric Transducer Circuit And Its Applications Electronics Circuit Circuit Transducer

Simple Water Level Indicator With Alarm 3 Tested Circuits In 2020 Circuit Alarm Electronics Circuit

Simple Water Level Indicator With Alarm 3 Tested Circuits In 2020 Circuit Alarm Electronics Circuit

How To Make Buzzer Circuit Projects Eleccircuit Com Electronics Projects Circuit Projects Electronic Circuit Projects

How To Make Buzzer Circuit Projects Eleccircuit Com Electronics Projects Circuit Projects Electronic Circuit Projects

Wiring Material Dimmable Low Battery Indicator Wiring Diagram Schematic Battery Indicator Low Battery Battery

Wiring Material Dimmable Low Battery Indicator Wiring Diagram Schematic Battery Indicator Low Battery Battery

A Water Level Indicator Is An Electronic Circuit Which Indicates The Various Levels Of Water Inside A Tank This H In 2020 Circuit Projects Circuit Electronics Circuit

A Water Level Indicator Is An Electronic Circuit Which Indicates The Various Levels Of Water Inside A Tank This H In 2020 Circuit Projects Circuit Electronics Circuit

Continuity Tester Circuit Gadgetronicx Circuit Electronic Schematics Circuit Diagram

Continuity Tester Circuit Gadgetronicx Circuit Electronic Schematics Circuit Diagram

Low Water Level Indicator Alarm Circuit Works But Only With A 10mohm Resistor In Place Of The 10k Esquemas Eletronicos Circuito Eletronico Projetos Eletricos

Low Water Level Indicator Alarm Circuit Works But Only With A 10mohm Resistor In Place Of The 10k Esquemas Eletronicos Circuito Eletronico Projetos Eletricos

This Simple Water Level Indicator Will Activate An Active Buzzer E G Bestar Bpt 23cx In Order To Electronic Schematics Electrical Projects Circuit Diagram

This Simple Water Level Indicator Will Activate An Active Buzzer E G Bestar Bpt 23cx In Order To Electronic Schematics Electrical Projects Circuit Diagram

Water Level Indicator Circuit Gadgetronicx Electronics Design Electronic Schematics Circuit Diagram

Water Level Indicator Circuit Gadgetronicx Electronics Design Electronic Schematics Circuit Diagram

Water Level Indicator Circuit Working And Its Applications Elektronische Schaltung Elektroniken Elektro

Water Level Indicator Circuit Working And Its Applications Elektronische Schaltung Elektroniken Elektro

Simple Water Level Indicator With Alarm 3 Tested Circuits Electronic Circuit Design Circuit Electrical Engineering Projects

Simple Water Level Indicator With Alarm 3 Tested Circuits Electronic Circuit Design Circuit Electrical Engineering Projects

Unique Wiring Diagram Baldor Electric Motor Diagram Diagramsample Diagramtemplate Wiringdiagram Diagramchart Worksheet Diagram Design Diagram Air Brake

Unique Wiring Diagram Baldor Electric Motor Diagram Diagramsample Diagramtemplate Wiringdiagram Diagramchart Worksheet Diagram Design Diagram Air Brake

Simple Water Level Indicator Electronic Schematics Electronic Engineering Electronics Circuit

Simple Water Level Indicator Electronic Schematics Electronic Engineering Electronics Circuit

Pin On Electronics

Pin On Electronics

Water Level Indicator Circuit Using Transistors In 2020 Circuit Simple Circuit Transistors

Water Level Indicator Circuit Using Transistors In 2020 Circuit Simple Circuit Transistors

Pin On Tony

Pin On Tony

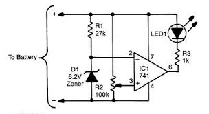
3 7 Volts Battery Low And Full Level Indicator Circuit In 2020 Security System Home Security Systems Electronic Circuit Projects

3 7 Volts Battery Low And Full Level Indicator Circuit In 2020 Security System Home Security Systems Electronic Circuit Projects

Pin On Electronic Circuit Projects

Pin On Electronic Circuit Projects

Https Encrypted Tbn0 Gstatic Com Images Q Tbn And9gcqwa2e7ofwxuvwz3w Sa5oyrbtmw7t34r42d Bwitkinzck4lhs Usqp Cau

Https Encrypted Tbn0 Gstatic Com Images Q Tbn And9gcqwa2e7ofwxuvwz3w Sa5oyrbtmw7t34r42d Bwitkinzck4lhs Usqp Cau

Smokedetector Alarm Circuit Is A Device That Senses Smoke Typically As An Indicator Of Fire Elektronische Schaltung Elektroniken Elektro

Smokedetector Alarm Circuit Is A Device That Senses Smoke Typically As An Indicator Of Fire Elektronische Schaltung Elektroniken Elektro

220v Led Indicator Circuit For Mains Led Circuit Electronic Circuit Projects

220v Led Indicator Circuit For Mains Led Circuit Electronic Circuit Projects

Low Air Pressure Indicator And 2 Speed Axle Schematic Diagrams Of 1964 Ford B F And T Series Trucks Air Pressure 1964 Ford Axle

Low Air Pressure Indicator And 2 Speed Axle Schematic Diagrams Of 1964 Ford B F And T Series Trucks Air Pressure 1964 Ford Axle

Sensitive Fire Alarm Circuit Using Infrared Ir Led In 2020 Electrical Circuit Diagram Circuit Electronic Schematics

Sensitive Fire Alarm Circuit Using Infrared Ir Led In 2020 Electrical Circuit Diagram Circuit Electronic Schematics

Unique Wiring Diagram For A Gibson Les Paul Gibson Les Paul Les Paul Gibson

Unique Wiring Diagram For A Gibson Les Paul Gibson Les Paul Les Paul Gibson

Source : pinterest.com

Random Posts