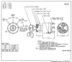
68 Mustang Ignition Switch Wiring Diagram

Ignition System Issue Mustang 1967 Mustang Vintage Mustang

Ignition System Issue Mustang 1967 Mustang Vintage Mustang

Tech Info Diagram 1968 Mustang Mustang

Tech Info Diagram 1968 Mustang Mustang

Automotive Ignition Wiring Diagram Diagram Diagramtemplate Diagramsample

Automotive Ignition Wiring Diagram Diagram Diagramtemplate Diagramsample

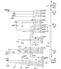
Image Result For 68 Chevelle Starter Wiring Diagram Chevelle Diagram 68 Chevelle

Image Result For 68 Chevelle Starter Wiring Diagram Chevelle Diagram 68 Chevelle

Awesome 1965 Mustang Ignition Switch Wiring Diagram Di 2020

Awesome 1965 Mustang Ignition Switch Wiring Diagram Di 2020

Pin On Mustang

Pin On Mustang

Pin On Mustang

87 93 fuse box diagram.

68 mustang ignition switch wiring diagram. Belt routing smog pump ac removed. E14 radio stereo tape. Scroll down the page to see the diagram image gallery s for both.

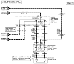
1968 mustang wiring diagrams. This will help prevent interference to the speedometer from the power source. 1979 2017 ford mustang diagrams troubleshooting documentation.

Connect 12vdc from the accessory side of the ignition switch to the pink white wire on the speedometer connector position f of the instrument wire harness. For example if a module will be powered up and it also sends out a new signal of fifty percent the voltage plus the technician does not know this he would think he provides a problem as this individual would expect a new 12v signal. E00 how to use the wiring diagrams.

68 mustang ignition switch wiring diagram to properly read a cabling diagram one offers to know how typically the components in the method operate. Ignition control module diagram. 1968 mustang wiring diagrams and vacuum schematics january 29 2015 mustang wiring and vacuum diagrams averagejoe on this page is a list of areas covered by the 1968 mustang wiring and vacuum diagrams.

For instance in case a module is usually powered up and it also sends out a signal of fifty percent the voltage plus the technician would not know this he would think he offers a problem as he would. E13 convertible top. Instrument cluster wiring diagram.

E20 neutral switch. E0 wiring circuit symbols. E19 convenience systems.

Bmw E46 Ignition Switch Wiring Diagram Diagram Diagramtemplate Diagramsample Mesas De Ordenador Ordenador

Bmw E46 Ignition Switch Wiring Diagram Diagram Diagramtemplate Diagramsample Mesas De Ordenador Ordenador

Awesome Ignition Switch Wiring Diagram Diesel Engine In 2020 Light Switch Wiring Ceiling Fan Switch Thermostat Wiring

Awesome Ignition Switch Wiring Diagram Diesel Engine In 2020 Light Switch Wiring Ceiling Fan Switch Thermostat Wiring

Image Result For 68 Chevelle Starter Wiring Diagram 68 Chevelle Tachometer Black And Red

Image Result For 68 Chevelle Starter Wiring Diagram 68 Chevelle Tachometer Black And Red

Did You Start Wiring And Look Under The Dash Scary Huh We Show You How To Wire Up The Fuse Panel Ignition Switch Fuse Panel Car Fuses Automotive Mechanic

Did You Start Wiring And Look Under The Dash Scary Huh We Show You How To Wire Up The Fuse Panel Ignition Switch Fuse Panel Car Fuses Automotive Mechanic

15 1969 Mustang Engine Wiring Diagram Engine Diagram Wiringg Net In 2020 1968 Mustang Mustang Engine Mustang

15 1969 Mustang Engine Wiring Diagram Engine Diagram Wiringg Net In 2020 1968 Mustang Mustang Engine Mustang

New Wiring Diagram Race Car Diagram Diagramtemplate Diagramsample

New Wiring Diagram Race Car Diagram Diagramtemplate Diagramsample

27 Ford Alternator Wiring Diagram Internal Regulator Bookingritzcarlton Info Voltage Regulator Diagram Alternator

27 Ford Alternator Wiring Diagram Internal Regulator Bookingritzcarlton Info Voltage Regulator Diagram Alternator

Haynes Wiring Diagram Legend Bookingritzcarlton Info Diagram 1968 Mustang Mustang

Haynes Wiring Diagram Legend Bookingritzcarlton Info Diagram 1968 Mustang Mustang

New Electrical Wiring Diagram Toyota Avanza Diagram Diagramtemplate Diagramsample Electrical Wiring Diagram Diagram Electrical Wiring

New Electrical Wiring Diagram Toyota Avanza Diagram Diagramtemplate Diagramsample Electrical Wiring Diagram Diagram Electrical Wiring

57 65 Ford Wiring Diagrams Electrical Wiring Diagram Electrical Diagram Ford Galaxie

57 65 Ford Wiring Diagrams Electrical Wiring Diagram Electrical Diagram Ford Galaxie

Beautiful Wiring Diagram For Alternator Conversion Diagrams Digramssample Diagramimages Wiringdiagramsample Wiringdi Alternator Ford Mustang Forum Diagram

Beautiful Wiring Diagram For Alternator Conversion Diagrams Digramssample Diagramimages Wiringdiagramsample Wiringdi Alternator Ford Mustang Forum Diagram

17 Honda Gx340 Engine Wiring Diagram Diagram Honda Engineering

17 Honda Gx340 Engine Wiring Diagram Diagram Honda Engineering

Pin On Diy

Pin On Diy

Toyota Corolla Wiring Diagram Wiring Diagram Inside 2009 Toyota Corolla Wiring Diagram Toyota Corolla Diagram Electrical Wiring Diagram

Toyota Corolla Wiring Diagram Wiring Diagram Inside 2009 Toyota Corolla Wiring Diagram Toyota Corolla Diagram Electrical Wiring Diagram

Unique Fire Alarm System Control Module Wiring Diagram Diagram Diagramtemplate Diagramsample

Unique Fire Alarm System Control Module Wiring Diagram Diagram Diagramtemplate Diagramsample

Unique Simple Switch Wiring Diagram Wiringdiagram Diagramming Diagramm Visuals Visualisation Graphical Check More At Https Diagram Diagram Chart Wire

Unique Simple Switch Wiring Diagram Wiringdiagram Diagramming Diagramm Visuals Visualisation Graphical Check More At Https Diagram Diagram Chart Wire

Inspirational Wiring Diagram For Rock Lights Diagrams Digramssample Diagramimages Wiringdi Light Switch Wiring Electrical Switch Wiring Electrical Switches

Inspirational Wiring Diagram For Rock Lights Diagrams Digramssample Diagramimages Wiringdi Light Switch Wiring Electrical Switch Wiring Electrical Switches

New Wiring Diagram For Trailers Australia R32 Skyline Engineering Skyline

New Wiring Diagram For Trailers Australia R32 Skyline Engineering Skyline

Https Encrypted Tbn0 Gstatic Com Images Q Tbn And9gct0qbgholcgwsiytkikjqfcaofvlrdh4 Jevoywh9hsv3 Fx7s5 Usqp Cau

Https Encrypted Tbn0 Gstatic Com Images Q Tbn And9gct0qbgholcgwsiytkikjqfcaofvlrdh4 Jevoywh9hsv3 Fx7s5 Usqp Cau

1967 All Makes All Models Parts 14516c 1967 Chevrolet Truck Full Colored Wiring Diagram Classic Industries Chevy Trucks Chevrolet Trucks Trucks

1967 All Makes All Models Parts 14516c 1967 Chevrolet Truck Full Colored Wiring Diagram Classic Industries Chevy Trucks Chevrolet Trucks Trucks

Wiring Diagram Auto Start Diagram Diagramtemplate Diagramsample Diagram Auto Start Wire

Wiring Diagram Auto Start Diagram Diagramtemplate Diagramsample Diagram Auto Start Wire

Bmw E60 Radio Wiring Diagram Verizon Wireless Car Stereo Systems Bmw

Bmw E60 Radio Wiring Diagram Verizon Wireless Car Stereo Systems Bmw

Pin On Christmas

Pin On Christmas

Harley Davidson Sportster 1968 1969 Electrical Wiring Diagram All About Wiring Diagram Harley Davidson Sportster Electrical Wiring Diagram Motorcycle Wiring

Harley Davidson Sportster 1968 1969 Electrical Wiring Diagram All About Wiring Diagram Harley Davidson Sportster Electrical Wiring Diagram Motorcycle Wiring

Source : pinterest.com

Random Posts