Bazooka Tube Wiring Instructions

Unique Bazooka Bta850fh Wiring Diagram Also 8 Inch Led Tube Light Tube Light Led Tubes

Unique Bazooka Bta850fh Wiring Diagram Also 8 Inch Led Tube Light Tube Light Led Tubes

Bazooka Bass Tube Wiring Diagram Bookingritzcarlton Info Subwoofer Wiring Powered Subwoofer Subwoofer

Bazooka Bass Tube Wiring Diagram Bookingritzcarlton Info Subwoofer Wiring Powered Subwoofer Subwoofer

Pin On Subwoofer Wiring Diagram

Pin On Subwoofer Wiring Diagram

Bazooka Bass Tube Wiring Diagram Bookingritzcarlton Info Electrical Wiring Diagram Repair Guide Diagram

Bazooka Bass Tube Wiring Diagram Bookingritzcarlton Info Electrical Wiring Diagram Repair Guide Diagram

12 Good Bazooka Bass Tube Wiring Diagram For You En 2020 Con Imagenes Sistema De Audio Audio Coche Circuito Electronico

12 Good Bazooka Bass Tube Wiring Diagram For You En 2020 Con Imagenes Sistema De Audio Audio Coche Circuito Electronico

New Wiring Diagram For Car Stereo Subwoofer Subwoofer Wiring Subwoofer Car Audio Installation

New Wiring Diagram For Car Stereo Subwoofer Subwoofer Wiring Subwoofer Car Audio Installation

New Wiring Diagram For Car Stereo Subwoofer Subwoofer Wiring Subwoofer Car Audio Installation

Bta850fh subwoofer pdf manual download.

Bazooka tube wiring instructions. Bazooka bass tubes enclosures amplify the bass and give the most efficient output of sound available. Your bass tube should have come with a manual for hook up. Mounting the bazooka pg 7 9 wiring diagrams pg 10 specifications pg11 12 features pg 13 14 adjusting crossover setting level pg 15 using remote control troubleshooting pg 16 17.

The wire colors are as follows starting from the left the red and black wires are seperate. Download a bass tube installation manual on the bazooka site. Compact and high quality speakers soundbars and off roading audio gear for the ultimate music experience.

Do not substitute the 7 5 amp fuse included with the amplified bazooka with anything other than the same fast blow current rated fuse. Substitution or deletion will void the product s warranty and may cause damage to you car or the amplifier. Atv tube trouble shooting guide bazooka atv tube bluetooth speakers bazooka bluetooth speaker systems instructions bazooka party bars bpb24 bpb24 ds bpb36 bazooka party bars bpb24 bpb24 ds bpb36 with fm enabled remote pairing instructions.

Btaxx100 ground wire the 16 gauge black wire is the negative ground wire. View and download bazooka bta850fh installation manual online. 10 inch bazooka tube with amp oct 16 2004 wiring diagram instructions 08 11 2018 08 11 2018 2 comments on 10 inch bazooka tube with amp oct 16 2004 wiring diagram instructions i mean everything about them from bass control to mids to highs to so far i have kept the circuit stock with upgraded components and have been pleased with the sound.

The manuals are broken up by model numbers and give step by step instructions direct from the manufacturer for proper installation of your bass tube. Atv tube trouble shooting guide bazooka atv tube bluetooth speakers bazooka bluetooth speaker systems instructions bazooka party bars bpb24 bpb24 ds bpb36 bazooka party bars bpb24 bpb24 ds bpb36 with fm enabled remote pairing instructions.

Top 10 Subwoofer Wiring Diagram Free Download 3 Dvc 4 Ohm 2 Ch And Dual 1 Subwoofer Wiring Subwoofer Car Audio Installation

Top 10 Subwoofer Wiring Diagram Free Download 3 Dvc 4 Ohm 2 Ch And Dual 1 Subwoofer Wiring Subwoofer Car Audio Installation

Off Road Light Wiring Diagram Automotive Repair Car Mechanic Work Truck

Off Road Light Wiring Diagram Automotive Repair Car Mechanic Work Truck

Car Sound System Diagram Car Audio Installation Sound System Car Car Audio Systems

Car Sound System Diagram Car Audio Installation Sound System Car Car Audio Systems

Pin By Misty Bates On Car Audio Amplifier In 2020 With Images Car Audio Amplifier Car Audio Systems Diy Car Audio

Pin By Misty Bates On Car Audio Amplifier In 2020 With Images Car Audio Amplifier Car Audio Systems Diy Car Audio

Pin By Vernon Ward On For The House With Images Car Audio Systems Car Stereo Systems Car Audio

Pin By Vernon Ward On For The House With Images Car Audio Systems Car Stereo Systems Car Audio

Kenwood Kac 7201 Wiring Diagram In 2020 Schaltplan Dodge Radios

Kenwood Kac 7201 Wiring Diagram In 2020 Schaltplan Dodge Radios

Toyota Fujitsu Ten 86120 Wiring Diagram Wiring Diagram Image Intended For Toyota 86120 Wiring Diagram Tulisan Proposal Dan Latar Belakang

Toyota Fujitsu Ten 86120 Wiring Diagram Wiring Diagram Image Intended For Toyota 86120 Wiring Diagram Tulisan Proposal Dan Latar Belakang

2003 Chevy S10 Light Diagram Awesome In 2020 Chevy S10 2003 Chevy S10 Chevy

2003 Chevy S10 Light Diagram Awesome In 2020 Chevy S10 2003 Chevy S10 Chevy

Car Audio Amplifier Instalation Guide Novedades Tecnologicas Altavoces Amplificador

Car Audio Amplifier Instalation Guide Novedades Tecnologicas Altavoces Amplificador

Amplifier Wiring Diagrams How To Add An Amplifier To Your Car Audio System Car Stereo Systems Sound System Car Car Audio Systems

Amplifier Wiring Diagrams How To Add An Amplifier To Your Car Audio System Car Stereo Systems Sound System Car Car Audio Systems

Model A Ford Ignition Wiring Diagram In 2020 Schaltplan Schalter Autos

Model A Ford Ignition Wiring Diagram In 2020 Schaltplan Schalter Autos

New Wiring Diagram For Doorbell Chime Doorbell Chime Doorbell Chimes

New Wiring Diagram For Doorbell Chime Doorbell Chime Doorbell Chimes

2003 Chevy S10 Light Diagram Awesome In 2020 Chevy S10 2003 Chevy S10 Chevy

2003 Chevy S10 Light Diagram Awesome In 2020 Chevy S10 2003 Chevy S10 Chevy

Genteq 71265244 Wiring Diagram Inspirational In 2020 Diagram Car Stereo Ford Focus

Genteq 71265244 Wiring Diagram Inspirational In 2020 Diagram Car Stereo Ford Focus

New Nissan Car Wiring Diagram Nissan Cars New Nissan Car

New Nissan Car Wiring Diagram Nissan Cars New Nissan Car

2005 Dodge Ram 3500 Wiring Diagram In 2020 Schaltplan Lexus Is300 Jeep Xj

2005 Dodge Ram 3500 Wiring Diagram In 2020 Schaltplan Lexus Is300 Jeep Xj

Speaker Parallel Wiring Diy Audio Projects Speaker Box Design Speaker Projects

Speaker Parallel Wiring Diy Audio Projects Speaker Box Design Speaker Projects

Luxury Car Wiring Diagram App Diagrams Digramssample Diagramimages Wiringdiagramsample Wiringdiagram Subwoofer Wiring Powered Subwoofer Subwoofer

Luxury Car Wiring Diagram App Diagrams Digramssample Diagramimages Wiringdiagramsample Wiringdiagram Subwoofer Wiring Powered Subwoofer Subwoofer

Https Encrypted Tbn0 Gstatic Com Images Q Tbn And9gcrlgvqlxzjbpni5qevohdlopn6mxi Mgt Xvz7zvnu Usqp Cau

Https Encrypted Tbn0 Gstatic Com Images Q Tbn And9gcrlgvqlxzjbpni5qevohdlopn6mxi Mgt Xvz7zvnu Usqp Cau

Yamaha Grizzly 350 Wiring Diagram In 2020 Schaltplan Chevy Express Chevy

Yamaha Grizzly 350 Wiring Diagram In 2020 Schaltplan Chevy Express Chevy

Wiring Diagram For Stratos Boat In 2020 Schaltplan Ford Expedition Dodge

Wiring Diagram For Stratos Boat In 2020 Schaltplan Ford Expedition Dodge

Leafology Decorative Drainage Soap Holder In 2020 Double Sided Adhesive Sticky Tape Mason Jar Image

Leafology Decorative Drainage Soap Holder In 2020 Double Sided Adhesive Sticky Tape Mason Jar Image

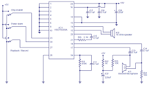
Voice Recording And Playbackcircuit Which Can Be Performed By Receiving Voice Signals Using Good Qual Circuit Diagram Electronics Circuit Electrical Projects

Voice Recording And Playbackcircuit Which Can Be Performed By Receiving Voice Signals Using Good Qual Circuit Diagram Electronics Circuit Electrical Projects

Speaker Selector Switch Wiring Diagram In 2020 Schaltplan Jeep Jeep Wrangler

Speaker Selector Switch Wiring Diagram In 2020 Schaltplan Jeep Jeep Wrangler

Source : pinterest.com

Random Posts