Circuit Diagram Of Potentiometer To Compare Emf

To Compare The Emf Of Two Given Primary Cells Using Potentiometer Learn Cbse Emf Cell Physics Classroom

To Compare The Emf Of Two Given Primary Cells Using Potentiometer Learn Cbse Emf Cell Physics Classroom

Physics Learn Comparision Of Emf Principle Of Potentiometer Gseb Std 11 12 Physics Practical Physics Science Education Principles

Physics Learn Comparision Of Emf Principle Of Potentiometer Gseb Std 11 12 Physics Practical Physics Science Education Principles

Pin On Physics Books

Pin On Physics Books

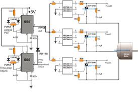
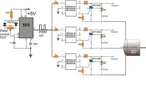
Bldc Motor Control Using Arduino Speed Control With Potentiometer Arduino Arduino Motor Electronic Speed Control

Bldc Motor Control Using Arduino Speed Control With Potentiometer Arduino Arduino Motor Electronic Speed Control

Re Emf Modif Jpg 1600 1308 Elektroniken Selber Machen

Re Emf Modif Jpg 1600 1308 Elektroniken Selber Machen

How To Convert Ac To Dc Circuit Diagram Circuit Diagram

How To Convert Ac To Dc Circuit Diagram Circuit Diagram

How To Convert Ac To Dc Circuit Diagram Circuit Diagram

A one way key a two way key.

Circuit diagram of potentiometer to compare emf. Comparison of emfs of two primary cells. The jockey is adjusted till galvanometer shows no deflection. Write two possible causes for one sided deflection in a potentiometer experiment.

To compare the emf of two given primary cells using potentiometer. When the key k is closed a constant current flows the potentiometer wire. Comparison of emf of two cells.

Potentiometer a leclanche cell a daniel cell an ammeter a voltmeter a galvanometer a battery battery eleminator a rheostat of low resistance a resistance box a one way key a two way key a jockey a set square connecting wire a piece of sand paper. First of all the ends of potentiometer are connected to a battery b 1 key k and rheostat rh such that the positive terminal of battery b 1 is connected to end a of the wire. D is connected directly to a and f is connected to a sliding contact on the potentiometer wire via a sensitive centre zero galvanometer.

Draw a labelled circuit diagram of a potentiometer to compare emfs of two cells. 40 7 the points d and f may be considered as the two terminals of a voltmeter. A resistance box.

Write the working formula derivation not required. To compare emf of two given primary cells using potentiometer. Using a voltmeter it is possible to measure only the potential difference between the two terminals of a cell but using a potentiometer we can determine the value of emf of a given cell.

To compare the e m f s of two cells by using a potentiometer in the circuit diagram of fig. Potentiometer a leclanche cell. By closing key k 1 the cell e 1 is included in the circuit.

Dimmer Circuit Using Scr Triac Eleccircuit Com Electrical Circuit Diagram Dimmer Circuit

Dimmer Circuit Using Scr Triac Eleccircuit Com Electrical Circuit Diagram Dimmer Circuit

Pin On Electronics Circuits Chips

Pin On Electronics Circuits Chips

Calibration Of Potentiometer In 2020 Tutorial Measuring Instrument Calibration Curve

Calibration Of Potentiometer In 2020 Tutorial Measuring Instrument Calibration Curve

3 Phase Induction Motor Speed Controller Circuit Motor Speed Circuit Diagram Circuit Projects

3 Phase Induction Motor Speed Controller Circuit Motor Speed Circuit Diagram Circuit Projects

In This Article We Learn How To Make A Dimmer Circuit For Leds Bulbs And Led Tubes Which Are Intended To Be Opera Led Bulb Led Lighting Diy Electronics Circuit

In This Article We Learn How To Make A Dimmer Circuit For Leds Bulbs And Led Tubes Which Are Intended To Be Opera Led Bulb Led Lighting Diy Electronics Circuit

Calibration Of Ammeter Voltmeter And Wattmeter Using Potentiometer In 2020 Gps Tracking Device Tracking Device Tutorial

Calibration Of Ammeter Voltmeter And Wattmeter Using Potentiometer In 2020 Gps Tracking Device Tracking Device Tutorial

2 Simple Bidirectional Motor Controller Circuits Explored

2 Simple Bidirectional Motor Controller Circuits Explored

High Current Sensorless Bldc Motor Controller Using Back Emf Homemade Circuit Projects Circuit Projects Electronic Circuit Design Circuit

High Current Sensorless Bldc Motor Controller Using Back Emf Homemade Circuit Projects Circuit Projects Electronic Circuit Design Circuit

1000w Ac Motor Speed Controller Electronics Circuit Motor Speed Circuit Diagram

1000w Ac Motor Speed Controller Electronics Circuit Motor Speed Circuit Diagram

Op Amp Configuration In 2020 Electronic Organization Electronic Gifts Circuit Diagram

Op Amp Configuration In 2020 Electronic Organization Electronic Gifts Circuit Diagram

Simple Induction Heater Circuit Induction Heating Induction Circuit Diagram

Simple Induction Heater Circuit Induction Heating Induction Circuit Diagram

Intelligent Nicd Nimh Battery Charger Nimh Battery Charger Battery Charger Circuit Nimh Battery

Intelligent Nicd Nimh Battery Charger Nimh Battery Charger Battery Charger Circuit Nimh Battery

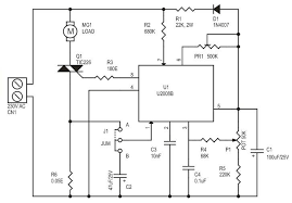
Ac Motor Speed Controller Using U2008b Electronics Lab In 2020 Motor Speed Electronic Schematics Electronics Lab

Ac Motor Speed Controller Using U2008b Electronics Lab In 2020 Motor Speed Electronic Schematics Electronics Lab

Technoblogy Getting Extra Pins On Attiny Electronic Schematics Electronics Projects Arduino

Technoblogy Getting Extra Pins On Attiny Electronic Schematics Electronics Projects Arduino

Wireless Transmitter And Receiver Using Rf Modules Radio Frequency Electronics Projects Electronics

Wireless Transmitter And Receiver Using Rf Modules Radio Frequency Electronics Projects Electronics

Pin On Bldc

Pin On Bldc

Calibration Of Ammeter Voltmeter And Wattmeter Using Potentiometer In 2020 Voltage Divider Ohms Law Measuring Instrument

Calibration Of Ammeter Voltmeter And Wattmeter Using Potentiometer In 2020 Voltage Divider Ohms Law Measuring Instrument

Bldc Motor Archives Simple Projects In 2020 Simple Circuit Pic Microcontroller Microcontrollers

Bldc Motor Archives Simple Projects In 2020 Simple Circuit Pic Microcontroller Microcontrollers

1

1

3 Phase Induction Motor Speed Controller Circuit Circuito Electronico Esquemas Electronicos Proyectos Electronicos

3 Phase Induction Motor Speed Controller Circuit Circuito Electronico Esquemas Electronicos Proyectos Electronicos

Der Schaltplan Vom Ir Repeater Heimkino Racksystem Home Cinemas Networking Wireless

Der Schaltplan Vom Ir Repeater Heimkino Racksystem Home Cinemas Networking Wireless

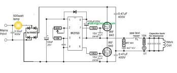
In This Post We Comprehensively Discuss How To Build A High Power Induction Heater Circuit Using I Induction Heating Circuit Projects Electronic Circuit Design

In This Post We Comprehensively Discuss How To Build A High Power Induction Heater Circuit Using I Induction Heating Circuit Projects Electronic Circuit Design

Arduino 3 Phase Inverter Driver Arduino Circuit Projects Electronic Circuit Projects

Arduino 3 Phase Inverter Driver Arduino Circuit Projects Electronic Circuit Projects

Simple Variable Power Supply Circuit 0 30v 2a Eleccircuit Com Power Supply Circuit Power Supply Power

Simple Variable Power Supply Circuit 0 30v 2a Eleccircuit Com Power Supply Circuit Power Supply Power

Source : pinterest.com