Split Phase Ac Motor Wiring Diagram

Split Phase Induction Motor On Power Transformer Wiring Diagram Electrikals Onlineshopping Electronic Engineering Electrical Engineering Electricity

Split Phase Induction Motor On Power Transformer Wiring Diagram Electrikals Onlineshopping Electronic Engineering Electrical Engineering Electricity

Split Phase Ac Induction Motor Winding Arrangement Diagram Diagram Diagram Design Wire

Split Phase Ac Induction Motor Winding Arrangement Diagram Diagram Diagram Design Wire

Wiring Diagrams Of Fractional Horsepower Electric Motors Electric Motor Electrical Circuit Diagram Electricity

Wiring Diagrams Of Fractional Horsepower Electric Motors Electric Motor Electrical Circuit Diagram Electricity

Wiring Diagram For 220 Volt Single Phase Motor Bookingritzcarlton Info Electrical Wiring Diagram Types Of Electrical Wiring Electric Motor

Wiring Diagram For 220 Volt Single Phase Motor Bookingritzcarlton Info Electrical Wiring Diagram Types Of Electrical Wiring Electric Motor

This Is A Split Phase Capacitor Run Electric Motor Diagram Electric Motor Capacitors Electricity

This Is A Split Phase Capacitor Run Electric Motor Diagram Electric Motor Capacitors Electricity

Wiring Diagrams Of Fractional Horsepower Electric Motors Electric Motor Electrical Circuit Diagram Electricity

Wiring Diagrams Of Fractional Horsepower Electric Motors Electric Motor Electrical Circuit Diagram Electricity

Wiring Diagrams Of Fractional Horsepower Electric Motors Electric Motor Electrical Circuit Diagram Electricity

Split air conditioner wiring diagram beautiful 3 phase ac electrical wiring diagrams split system air conditioner diagram admirable fig 13.

Split phase ac motor wiring diagram. Read here to know about the split phase motor wiring arrangement and starting method of a single phase motor. Single phase motors are not self starting as the supply voltage is not producing a rotating magnetic field. After that the main power cord of the split air conditioning unit is connected to this disconnecting means from one side the other side is connected to the terminal box in the indoor unit see fig 9 or in the outdoor unit see fig 10 according to the manufacturer s recommendations and wiring diagrams.

What is a split phase induction motor working single wiring learn how motors for medium duty types of diagram full equivalent circuit resistance what is a split phase induction motor its applications circuit globe split phase induction motor working applications electricalvoice types of single phase induction motors motor wiring diagram electrical academia split phase motor read more. To reverse the direction of rotation of a single phase split phase motor either the starting winding leads or running winding leads but not both are inter changed. Fig 6 split phase motor wiring diagram connection dayton full 3 ac learn how 120 240 question wire ballast bypass motors for medium duty diagram fig 6 split phase motor wiring full version hd quality newagewiring assoval fr split phase motor connection diagram wiring connections diagram dayton split phase motor wiring full version hd quality elitehomewiring read more.

Know the method used to reverse a single phase induction motor. Then how do the single phase motors what we use everyday are self starting. I was looking to use a dpdt switch with center off to do that but cannot figure out how to wire it properly and am wondering if it s possible.

3 phase split ac wiring diagram wiring diagram is a simplified suitable pictorial representation of an electrical circuit it shows the components of the circuit as simplified shapes and the power and signal contacts amid the devices. Split phase capacitor start electric motor. I have an old sears craftsman 1 2 hp split phase induction motor model 12120 cat 1212 but can t find any info for wiring it so it can run both forward reverse via a switch.

Split Phase Induction Electric Motor Diagram Electric Motor Electricity Universal Motor

Split Phase Induction Electric Motor Diagram Electric Motor Electricity Universal Motor

240v Motor Wiring Diagram Single Phase Collection Single Phase Motor Wiring Diagram With Capacitor Electric Motor Electrical Diagram Electrical Circuit Diagram

240v Motor Wiring Diagram Single Phase Collection Single Phase Motor Wiring Diagram With Capacitor Electric Motor Electrical Diagram Electrical Circuit Diagram

Fraction Horsepower Motor Diagrams Electric Motor Electricity Universal Motor

Fraction Horsepower Motor Diagrams Electric Motor Electricity Universal Motor

Wiring Diagram For 220 Volt Single Phase Motor Bookingritzcarlton Info Electrical Diagram Electric Motor Electrical Wiring Diagram

Wiring Diagram For 220 Volt Single Phase Motor Bookingritzcarlton Info Electrical Diagram Electric Motor Electrical Wiring Diagram

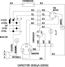
Unique Wiring Diagram Ac Split Mitsubishi Diagram Diagramtemplate Diagra Refrigeration And Air Conditioning Hvac Air Conditioning Air Conditioner Compressor

Unique Wiring Diagram Ac Split Mitsubishi Diagram Diagramtemplate Diagra Refrigeration And Air Conditioning Hvac Air Conditioning Air Conditioner Compressor

How To Replace A Capacitor In A Ceiling Fan 3 Ways In 2020 Electrical Circuit Diagram Capacitors Ceiling Fan

How To Replace A Capacitor In A Ceiling Fan 3 Ways In 2020 Electrical Circuit Diagram Capacitors Ceiling Fan

Electrical Wiring Diagrams For Air Conditioning Systems Part Two Electrical Knowhow Air Conditioning System Electrical Wiring Diagram Electrical Diagram

Electrical Wiring Diagrams For Air Conditioning Systems Part Two Electrical Knowhow Air Conditioning System Electrical Wiring Diagram Electrical Diagram

Wiring Diagram For 220 Volt Single Phase Motor Http Bookingritzcarlton Info Wiring Diagram For 220 Volt Single Phase Motor Electricity Diagram Motor

Wiring Diagram For 220 Volt Single Phase Motor Http Bookingritzcarlton Info Wiring Diagram For 220 Volt Single Phase Motor Electricity Diagram Motor

Wiring Diagrams Of Fractional Horsepower Electric Motors Electric Motor Electrical Circuit Diagram Capacitors

Wiring Diagrams Of Fractional Horsepower Electric Motors Electric Motor Electrical Circuit Diagram Capacitors

Single Phase Induction Motor Winding Diagram Electrical Diagram Electrical Circuit Diagram Capacitors

Single Phase Induction Motor Winding Diagram Electrical Diagram Electrical Circuit Diagram Capacitors

Single Phase Forward Reverse Motor Wiring Diagram 3 779x1024 On Single Phase Forward Reverse Motor Ac Capacitor Circuit Diagram Electric Motor

Single Phase Forward Reverse Motor Wiring Diagram 3 779x1024 On Single Phase Forward Reverse Motor Ac Capacitor Circuit Diagram Electric Motor

Unique Single Phase Capacitor Start Capacitor Run Motor Wiring Diagram In 2020 Capacitors Electrical Wiring Diagram Electrical Circuit Diagram

Unique Single Phase Capacitor Start Capacitor Run Motor Wiring Diagram In 2020 Capacitors Electrical Wiring Diagram Electrical Circuit Diagram

Unique Wiring Diagram Ac Blower Motor Diagram Diagramtemplate Diagramsample

Unique Wiring Diagram Ac Blower Motor Diagram Diagramtemplate Diagramsample

Permanent Split Capacitor Single Phase Moto In 2020 Electric Motor Capacitors Motor

Permanent Split Capacitor Single Phase Moto In 2020 Electric Motor Capacitors Motor

3 Phase Split Ac Wiring Diagram Ac Wiring Electrical Wiring Diagram Split Ac

3 Phase Split Ac Wiring Diagram Ac Wiring Electrical Wiring Diagram Split Ac

Pin On Wiring Diagrams Paint Colors Worksheets Cv Resume Images

Pin On Wiring Diagrams Paint Colors Worksheets Cv Resume Images

Types Of Single Phase Induction Motor Split Phase Capacitor Start Run Shaded Pole Capacitors Simple Circuit Induction

Types Of Single Phase Induction Motor Split Phase Capacitor Start Run Shaded Pole Capacitors Simple Circuit Induction

Unique Fan Relay Wiring Diagram Hvac Diagram Diagramsample Diagramtemplate Wiringdiagram Di Ac Wiring Electrical Circuit Diagram Electrical Wiring Diagram

Unique Fan Relay Wiring Diagram Hvac Diagram Diagramsample Diagramtemplate Wiringdiagram Di Ac Wiring Electrical Circuit Diagram Electrical Wiring Diagram

1

1

Wiring Diagram Ac Sharp Inverter Unique Sharp Air Conditioner Wiring Diagram Wiring Diagram Schematic Refrigeration And Air Conditioning

Wiring Diagram Ac Sharp Inverter Unique Sharp Air Conditioner Wiring Diagram Wiring Diagram Schematic Refrigeration And Air Conditioning

Wiring Diagram For 220 Volt Single Phase Motor Bookingritzcarlton Info Electrical Circuit Diagram Diagram Diagram Chart

Wiring Diagram For 220 Volt Single Phase Motor Bookingritzcarlton Info Electrical Circuit Diagram Diagram Diagram Chart

Wiring Diagram For 220 Volt Single Phase Motor Bookingritzcarlton Info Capacitors Ac Capacitor Car Audio Capacitor

Wiring Diagram For 220 Volt Single Phase Motor Bookingritzcarlton Info Capacitors Ac Capacitor Car Audio Capacitor

Drum Switch Rewiring By Wlw 19958 Homemade Rewiring Of A Drum Switch To Enable A Dayton Single Phase Mot Home Electrical Wiring Homemade Drum Electric Motor

Drum Switch Rewiring By Wlw 19958 Homemade Rewiring Of A Drum Switch To Enable A Dayton Single Phase Mot Home Electrical Wiring Homemade Drum Electric Motor

The 8 Best Ac Wiring Diagram Samples Https Bacamajalah Com The 8 Best Ac Wiring Diagram Samples Ac In 2020 Ac Wiring Electrical Circuit Diagram Ac Capacitor

The 8 Best Ac Wiring Diagram Samples Https Bacamajalah Com The 8 Best Ac Wiring Diagram Samples Ac In 2020 Ac Wiring Electrical Circuit Diagram Ac Capacitor

Source : pinterest.com

Random Posts